来源:工信部收藏
2022-08-01 15:33
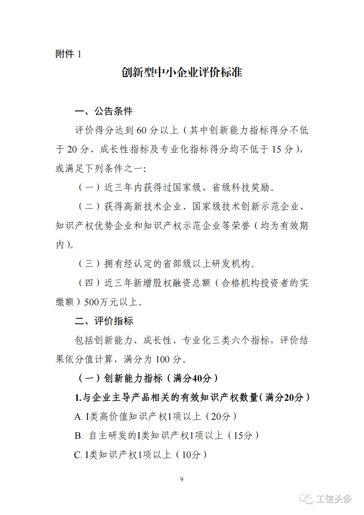
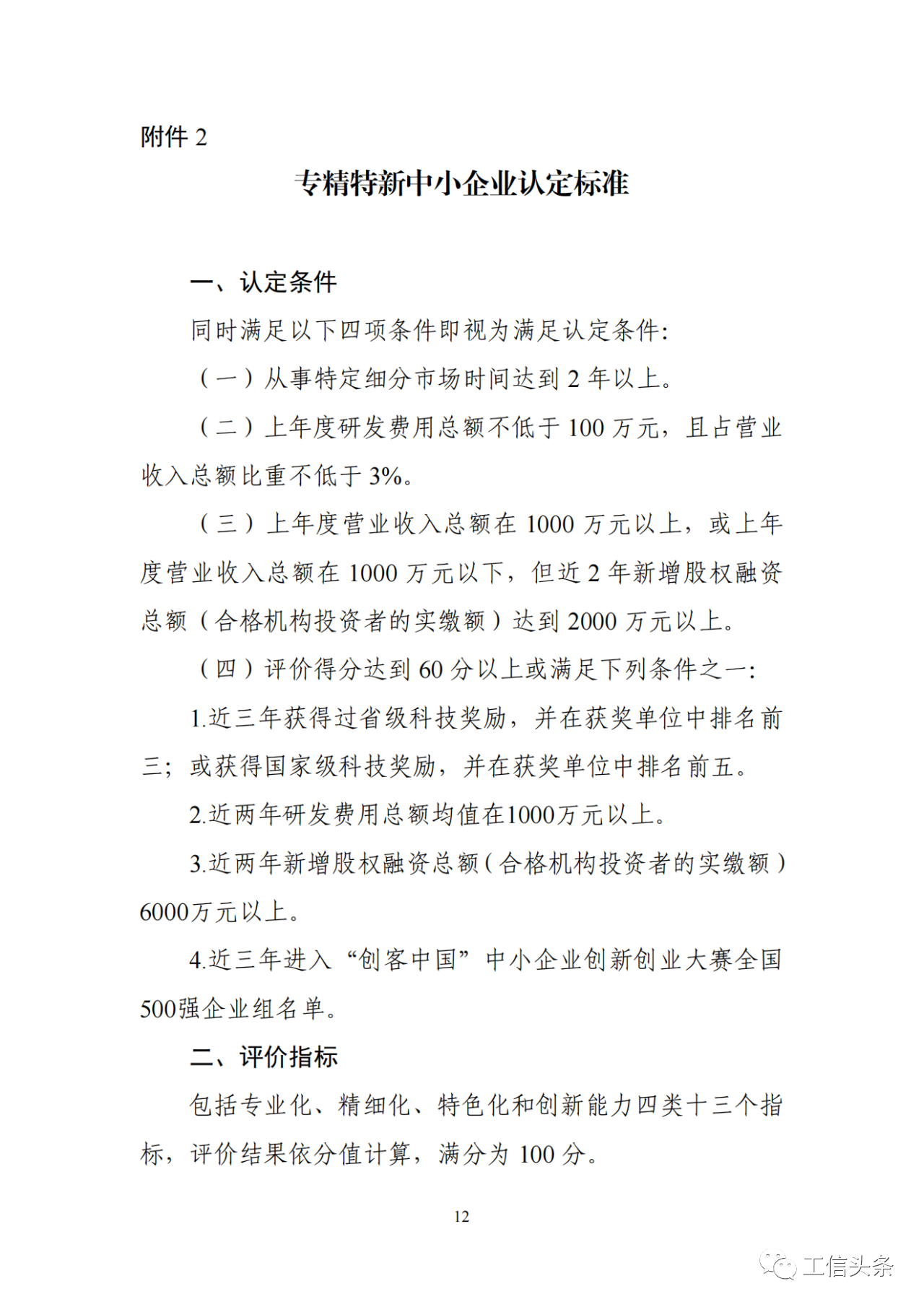
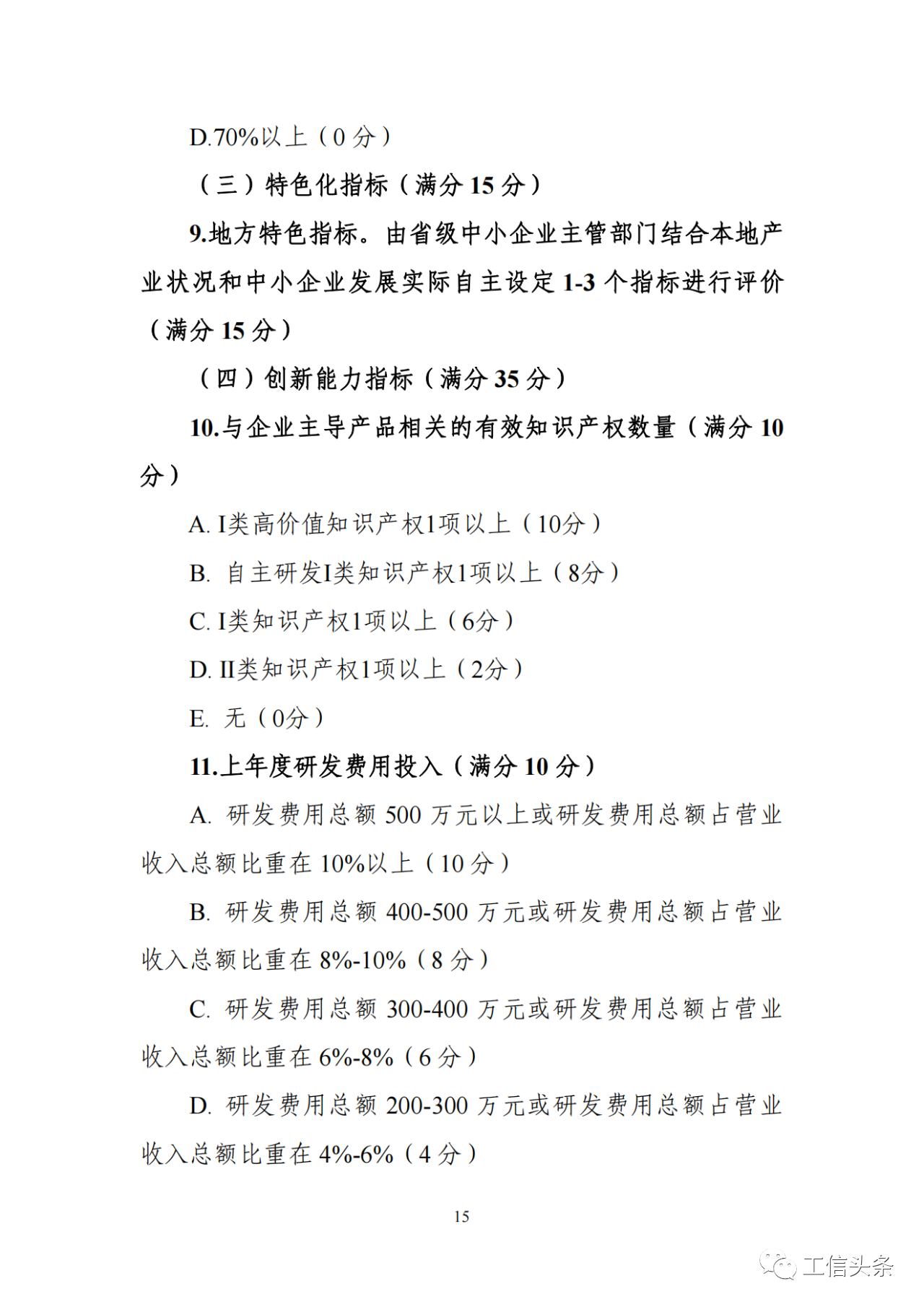
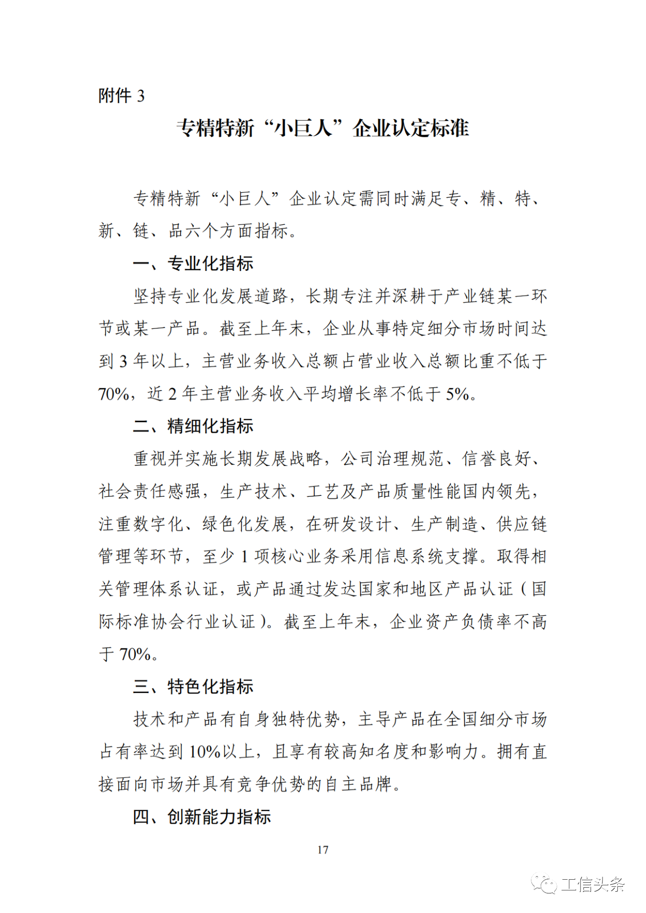
工业和信息化部关于印发《优质中小企业梯度培育管理暂行办法》的通知
工信部企业〔2022〕63号
各省、自治区、直辖市及计划单列市、新疆生产建设兵团工业和信息化主管部门、中小企业主管部门:
为进一步加强优质中小企业梯度培育工作,推动中小企业高质量发展,现将《优质中小企业梯度培育管理暂行办法》印发给你们,请认真遵照执行。
工业和信息化部
2022年6月1日























/*本文部分内容(图片)来源于网络,若牵涉版权请联系删除。
——欢迎登陆www.zhuzaotoutiao.com发表您的作品
正在加载评论数据,请稍候...
查看所有评论