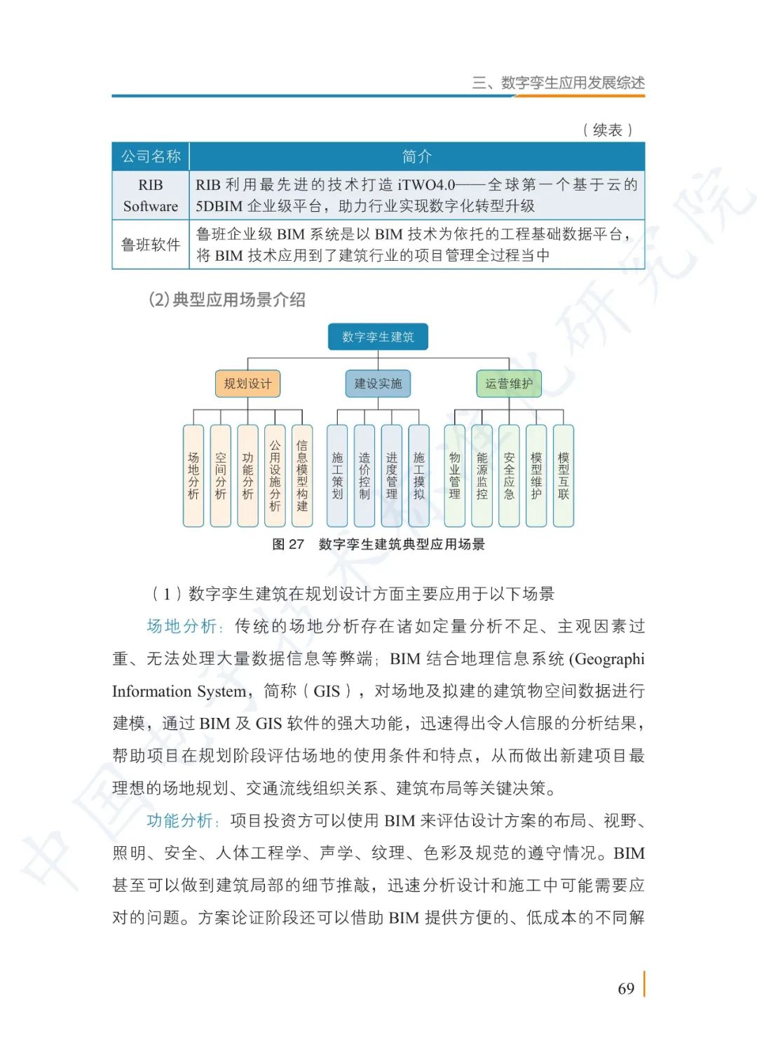
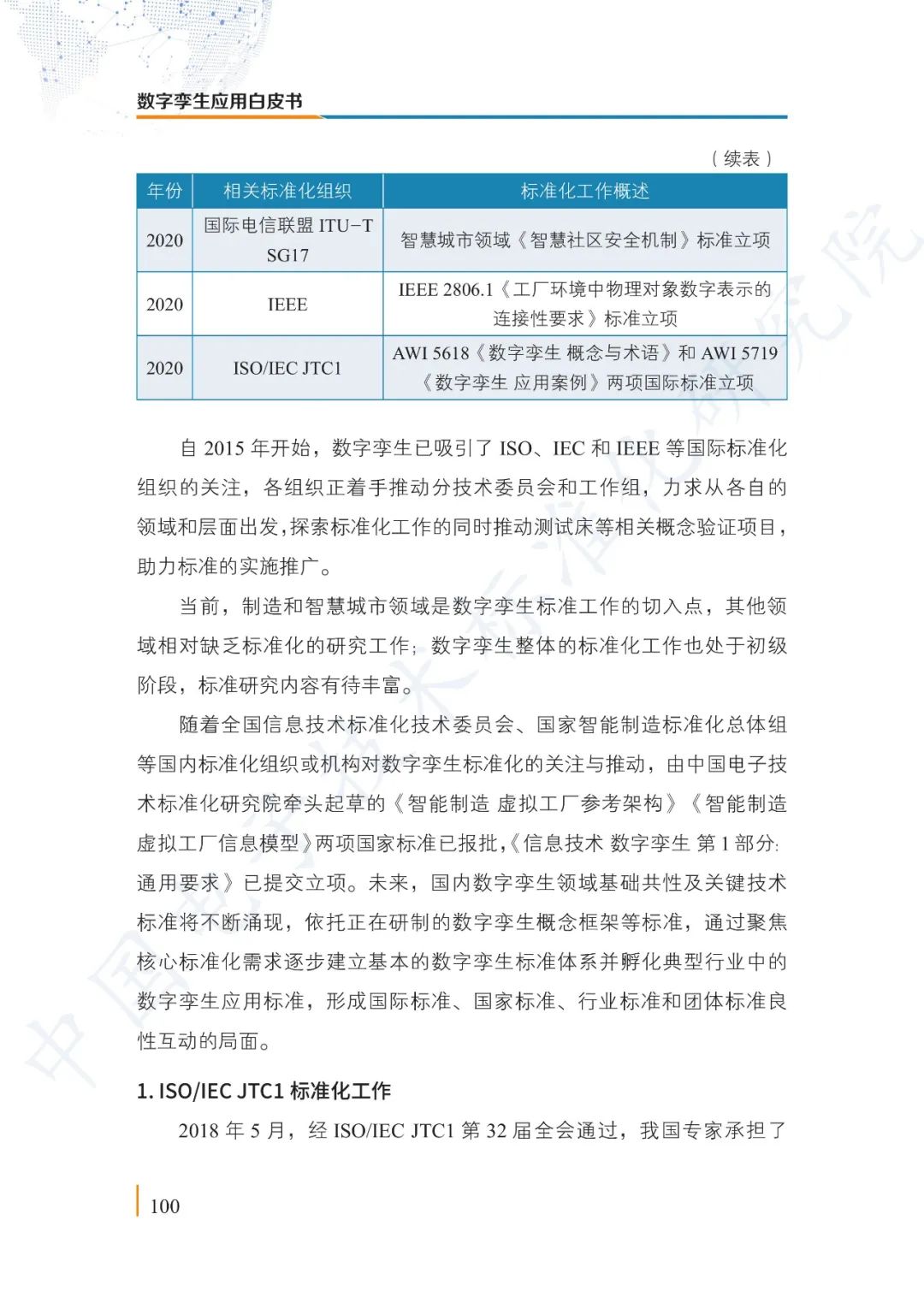
工信部:数字孪生应用白皮书(2020版)(附下载)
来源:[中国电子技术标准化研究院]
发布时间:2021-03-04 07:28
浏览:
由工信部中国电子技术标准化研究院牵头编写的2020年《数字孪生应用白皮书》在中国国际高新技术成果交易会发布,反映出数字孪生对于我国经济社会发展的影响日益深刻。作为新基建背景下的重要研究成果,该白皮书对当前我国数字孪生的技术热点、应用领域、产业情况和标准化进行了分析,同时收录了在智慧城市、智慧交通、智慧能源、智慧建筑、智能制造、智慧健康6大领域的31个应用案例。
下文将以图片的形式展示白皮书全文,如需下载pdf文件,请扫描文章底部二维码关注“铸造头条”公众号,窗口发消息“20210304”即可下载。



























































































































































































































































































































-
0
-
收藏
您可能更感兴趣的文章
评论
分享
全部评论
正在加载评论数据,请稍候...

正在加载评论数据,请稍候...
