
7月6日,工信部修改《乘用车企业平均燃料消耗量与新能源汽车积分并行管理办法》,调整新能源车型积分计算方法,将新能源乘用车标准车型分值平均下调40%左右,并相应调整了积分计算方法和分值上限。新增“新能源汽车积分池管理”一章,建立积分池管理制度。当年度新能源汽车正积分与负积分供需比超过2倍时启动积分池存储,允许企业按自愿原则将新能源汽车正积分存储至积分池,该部分积分存储有效期5年。当年度新能源汽车正积分与负积分供需比未达到1.5倍时释放积分池中的积分,允许企业提取储存的新能源汽车正积分,当年度未使用的新能源汽车正积分将返还积分池。
原文如下:
为适应我国节能与新能源汽车产业发展和技术进步的需要,工业和信息化部等有关部门决定对《乘用车企业平均燃料消耗量与新能源汽车积分并行管理办法》作如下修改:
一、将第十五条第三款修改为:“新能源乘用车车型积分按照《新能源乘用车车型积分计算方法》(见附件2)确定。工业和信息化部根据实际情况,可以对《新能源乘用车车型积分计算方法》作出调整,重新公布。”
二、第二十一条增加一款,作为第二款:“工业和信息化部会同财政部、商务部、海关总署、市场监管总局于每年6月30日前,按照《乘用车燃料消耗量评价方法及指标》规定的评价方法,对上一年度乘用车企业平均二氧化碳排放量进行核算,核算结果纳入乘用车企业平均燃料消耗量与新能源汽车积分核算情况报告,一并发布。”
三、将第二十二条第三款修改为:“乘用车企业有平均燃料消耗量负积分、新能源汽车负积分的,应当在乘用车企业平均燃料消耗量与新能源汽车积分核算情况报告发布后90日内,向工业和信息化部提交其平均燃料消耗量负积分和新能源汽车负积分抵偿报告(见附件4),并在核算情况报告发布后120日内完成负积分抵偿归零。”
四、将第二十六条第三项修改为:“使用本企业产生、结转的新能源汽车正积分”。
五、将第二十九条修改为:“乘用车企业购买的新能源汽车正积分,按照本办法第二十二条的规定结转,不得再次交易。”
六、增加一章,作为第六章“新能源汽车积分池管理”,包括第三十一条至第三十四条。
七、增加一条,作为第三十一条:“工业和信息化部建立新能源汽车积分池,用于乘用车企业储存或者提取新能源汽车正积分。”
八、增加一条,作为第三十二条:“工业和信息化部根据全国乘用车企业平均燃料消耗量与新能源汽车积分供需情况,于每年7月30日前决定是否开放积分池。决定开放的,同时确定积分池储存比例或者提取比例以及相关实施方案,通过汽车燃料消耗量与新能源汽车积分管理平台向社会公布。”
九、增加一条,作为第三十三条:“经核算,全国乘用车企业新能源汽车正积分,高于全国乘用车企业新能源汽车负积分与平均燃料消耗量负积分(扣减结转和可受让获得的平均燃料消耗量正积分)之和的200%的,工业和信息化部开放积分池,允许乘用车企业在积分池中储存新能源汽车正积分。
“乘用车企业可以在积分池开放之日起120日内储存新能源汽车正积分。储存的数量不超过乘用车企业上一年度新能源汽车正积分与储存比例的乘积。
“储存在积分池中的新能源汽车正积分不设结转比例要求,储存有效期5年。”
十、增加一条,作为第三十四条:“经核算,全国乘用车企业新能源汽车正积分,未达到全国乘用车企业新能源汽车负积分与平均燃料消耗量负积分(扣减结转和可受让获得的平均燃料消耗量正积分)之和的150%的,工业和信息化部开放积分池,允许乘用车企业提取储存的新能源汽车正积分。
“提取的新能源汽车正积分数量,不超过乘用车企业储存在积分池中的新能源汽车正积分与提取比例的乘积。
“提取的新能源汽车正积分,在年度积分交易结束后未使用的,应当返还到积分池。”
十一、将第三十七条修改为第四十一条,第一款修改为:“本办法所称核算年度是指每年1月1日至12月31日。境内生产的乘用车以机动车整车出厂合格证的发证日期为准确定相应的年度;进口乘用车以获得强制性产品认证车辆的海关报关单证放行日期为准确定相应的年度。”
十二、增加一条,作为第四十三条:“工业和信息化部、财政部、商务部、海关总署、市场监管总局将根据产业发展情况和碳排放管理工作需要,适时研究建立本办法规定的积分制度与其他碳减排体系的衔接机制。”
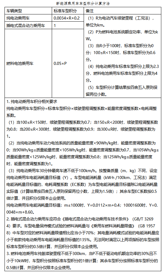
十三、将附件2《新能源乘用车车型积分计算方法》修改为:

此外,对个别文字作相应修改。
本决定自2023年8月1日起施行。《乘用车企业平均燃料消耗量与新能源汽车积分并行管理办法》(工业和信息化部 财政部 商务部 海关总署质检总局令 第44号)根据本决定作相应修改,重新公布。








/*本文部分内容(图片)来源于网络,若牵涉版权请联系删除。

——欢迎登陆www.zhuzaotoutiao.com发表您的作品