欢迎您,游客
登录
注册
我要投稿
更多
关于我们
常见问题
平台优势
产品介绍
营销服务
成功案例
合作伙伴
联系我们
隐私政策
版权声明
作者认证
友情链接
文章
作者
来源
推荐
综合
科技创新
财税金融
点击添加新闻分类
综合
+
科技创新
+
财税金融
+
人才招聘
+
政策
+
智能铸造
+
产品
+
视频
+
铸造工程
+
新能源
+
订单
+
深度
+
人物
+
热点
+
标准
+
5G
+
投资
+
人事变动
+
活动
+
金融
+
技术
+
并购
+
信息化
+
上市公司
+
图片
+
机器人
+
数据
+
质量与认证
+
产业集群
+
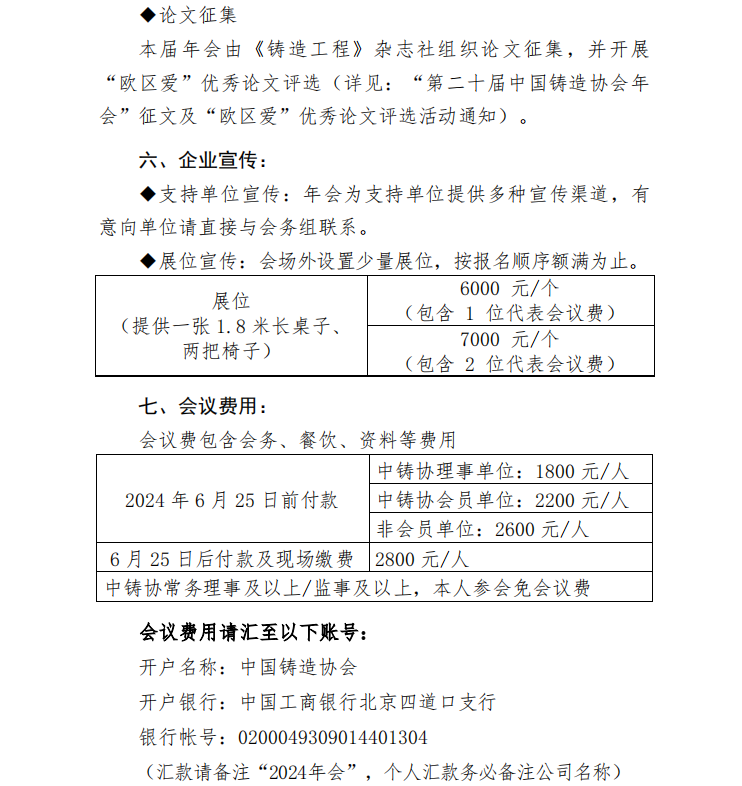
关于召开“第二十届中国铸造协会年会”的通知
发布时间:2024-04-10 18:50
浏览:
/*本文部分内容(图片)来源于网络,若牵涉版权请联系删除。
——欢迎登陆www.zhuzaotoutiao.com发表您的作品
0
收藏
您可能更感兴趣的文章
· 2024全国铸铁年会暨等温淬火铸件年会通知
2024-04-23
· 关于召开“第二十届中国铸造协会年会”的通知
2024-04-10
· 关于召开“第二十二届中国国际铸造博览会”“第十七届中国国际压铸工业展览会”的通知
2024-02-23
· 关于召开2024中国铸管及管件业年会暨七届四次理事会的通知
2023-12-28
· 关于召开中国铸造协会双碳工作委员会成立大会暨中国铸造行业绿色低碳发展研讨会的通知
2023-12-07
评论
分享
全部评论
(0)
正在加载评论数据,请稍候...
官方微信
官方微博
热门文章
热门图片
更多
暂无相关内容
热门活动
更多
暂无相关内容
合作伙伴
更多
暂无相关内容