来源:工信部收藏
2026-03-31 16:47


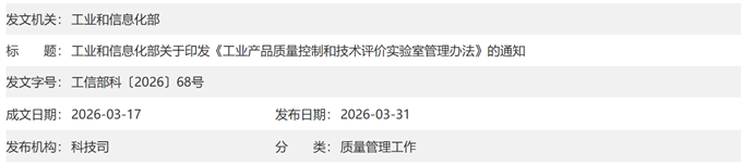
工业和信息化部关于印发《工业产品质量控制和技术评价实验室管理办法》的通知
工信部科〔2026〕68号
各省、自治区、直辖市及计划单列市、新疆生产建设兵团工业和信息化主管部门,有关中央企业,有关部属单位、部属高校:
为加快推进新型工业化,推动制造业高质量发展,提高我国工业产品质量水平,我部修订了《工业产品质量控制和技术评价实验室管理办法》,现印发给你们,请认真抓好落实。
工业和信息化部
2026年3月17日










/*本文部分内容(图片)来源于网络,若牵涉版权请联系删除。
——欢迎登陆www.zhuzaotoutiao.com发表您的作品
正在加载评论数据,请稍候...
查看所有评论